人禾做什麼
環境學習中心經營
環境保育主題推廣
多元發展
話說人禾
課程活動
近期活動
常態預約
精彩回顧
人禾看環境
相關出版
人禾出版
協力出版
訂閱電子報
搜尋
\
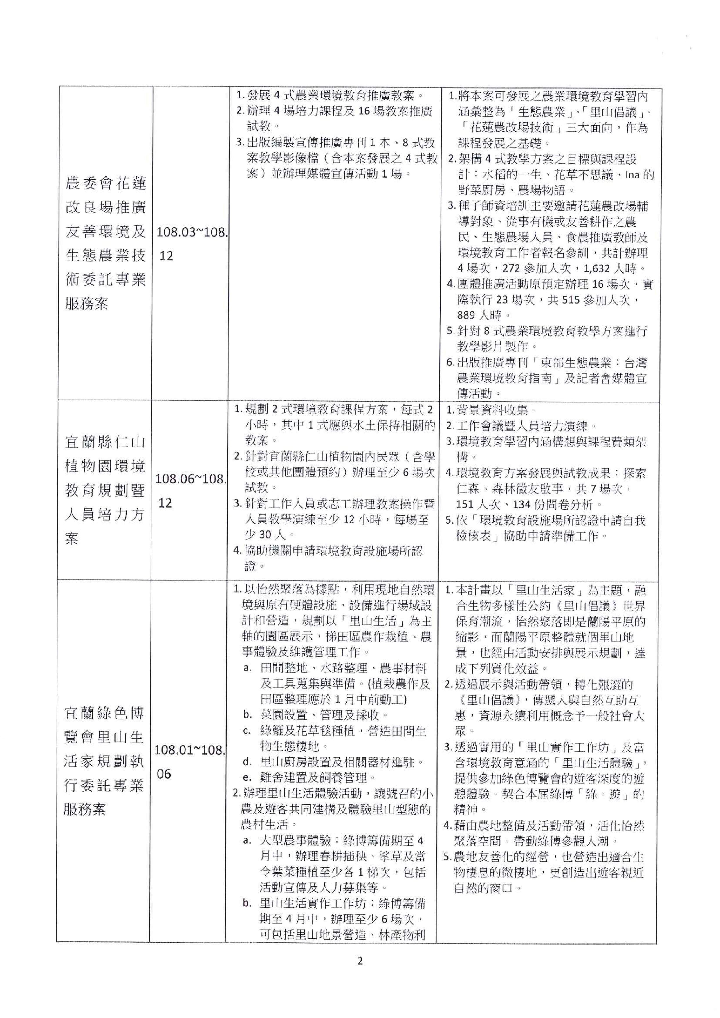
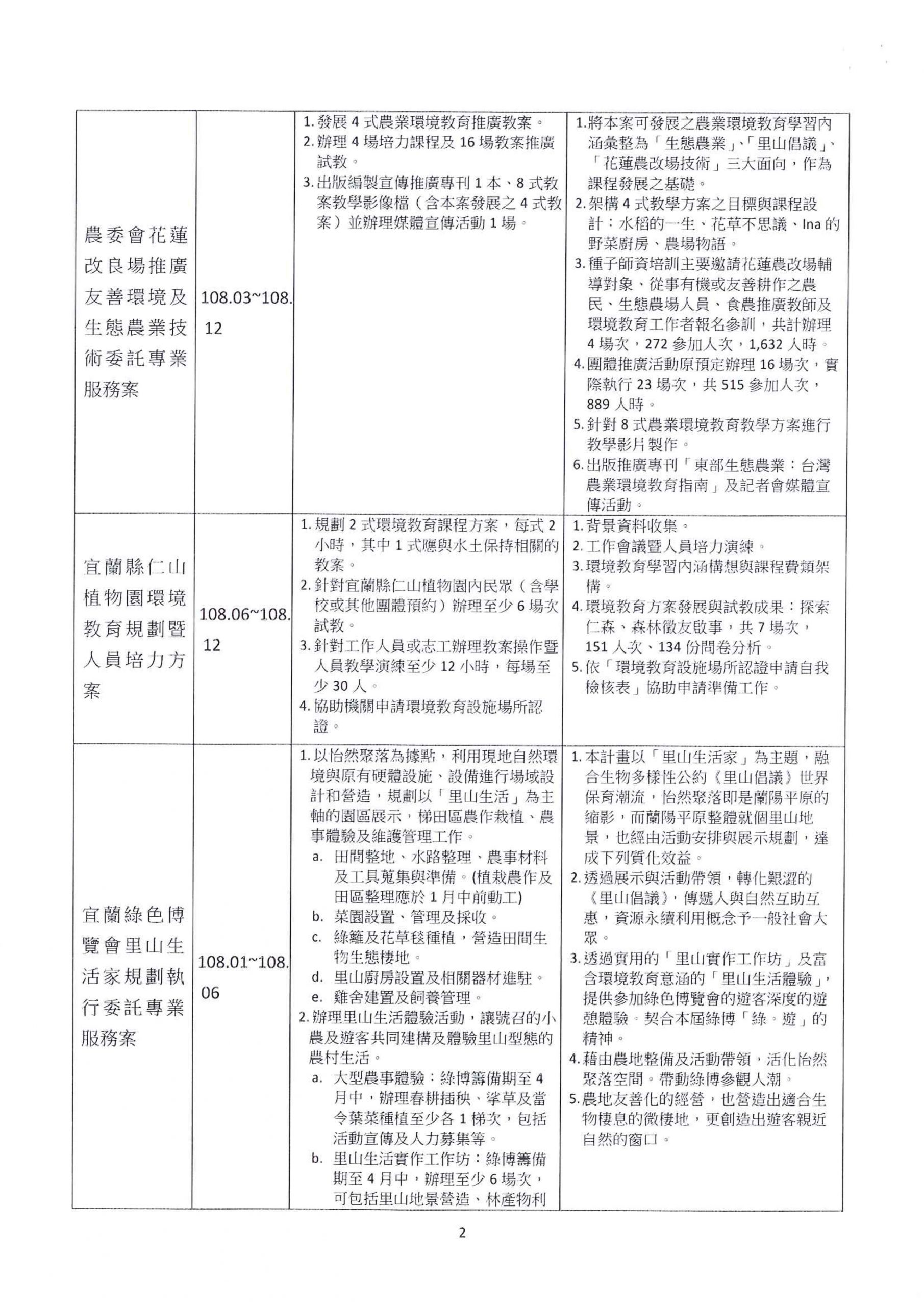
108年工作報告書-2
首頁
公開資訊
工作報告及財務報表
108年工作報告書-2